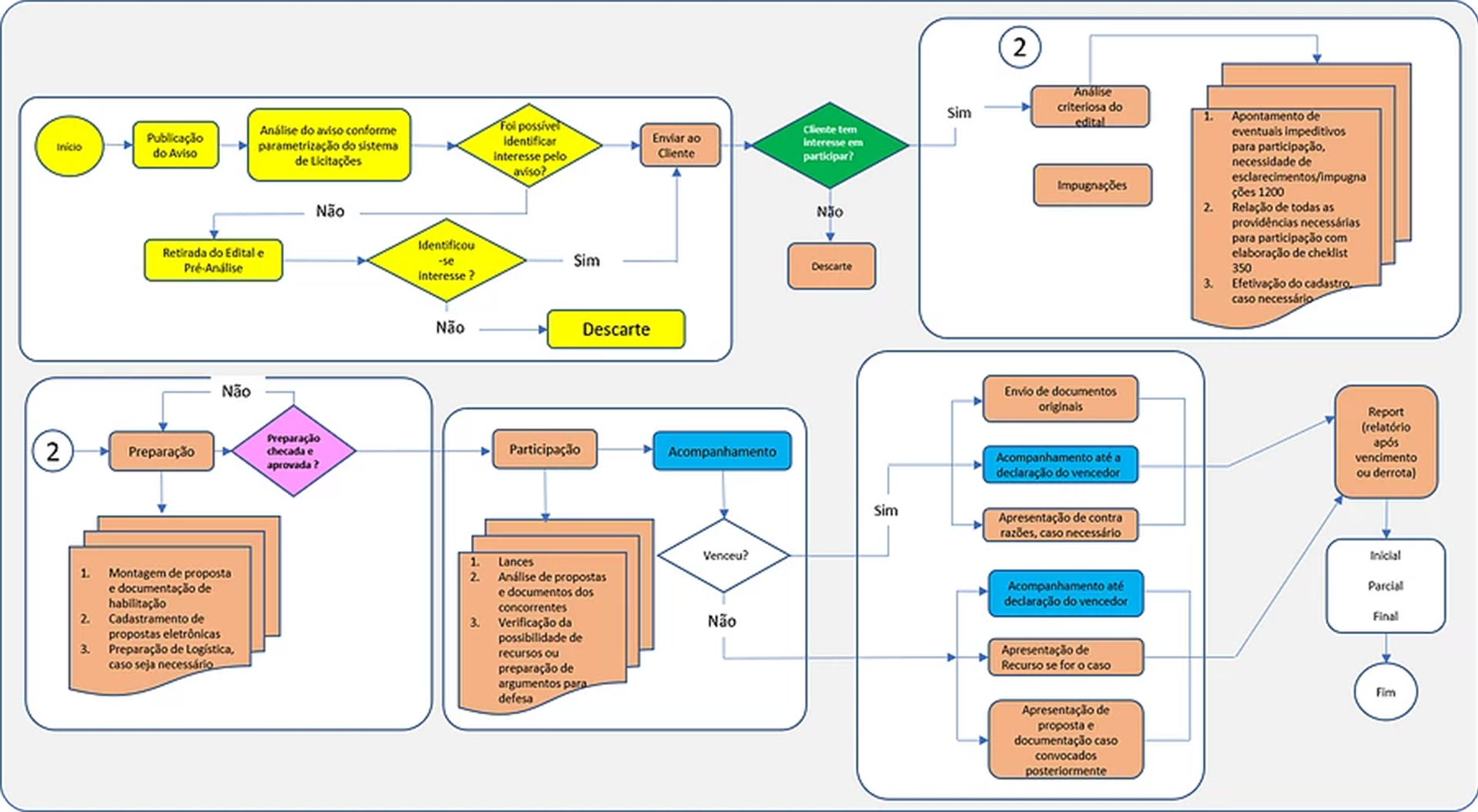
PRINCIPAIS SERVIÇOS
ANTES DA LICITAÇÃO
Análise documental, relatório BI de mercado, e todo o necessário para tornar nossos parceiros aptos à participação.
DURANTE A LICITAÇÃO
Gestão 100% das sessões públicas, eletrônicas ou presenciais, em território nacional, com estratégias desenvolvidas em 20 anos de atuação.
PÓS LICITAÇÃO
Envio de documentação necessária, recursos administrativos ou judicial e gestão dos contratos visando correto recebimento junto ao Órgão.
COMPLEMENTARES A LICITAÇÃO
Relatório BI de mapeamento do mercado público, desenvolvido exclusivamente por equipe da Toresin & Cavalcante Consultores, relatório mensal de atuação e dash-board com visão de negócio.
CASES DE SUCESSO
FALE CONOSCO
Atendimento
Segunda a Quinta Das 08h00 – 18h00 / Sexta-feira Das 08h00 – 17h00
luiz.toresin@cavalcanteconsultores.com.br
11 99920-6233
localização
R. Cap. Cassiano Ricardo de Toledo, 191 - Chácara Urbana, Jundiaí - SP, 13201-840
